Choose Your Demo Experience
Personalized Demo
One-on-one demonstration tailored to your specific industry needs and use cases.
- 45-60 minute session
- Industry-specific scenarios
- Q&A with experts
- Custom ROI analysis
Group Demo
Comprehensive demonstration for your entire team with detailed technical deep-dive.
- 90 minute presentation
- Technical architecture review
- Implementation planning
- Team Q&A session
Proof of Concept
Hands-on evaluation with a limited deployment in your actual environment.
- 2-4 week pilot project
- Real-world testing
- Performance metrics
- Full evaluation report
Product Tour Videos
Get a quick overview of our solutions before scheduling your personalized demo
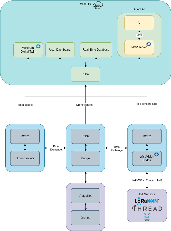
🤖 WiseOS Platform Overview
See how WiseOS orchestrates complex robotics systems with enterprise-grade reliability and real-time monitoring.
Learn More🔗 MCP ROS2 Integration
Discover how AI models seamlessly communicate with robotics systems through our Model Context Protocol bridge.
Learn More👥 Digital Twins Simulation
Experience real-time synchronization between physical and virtual systems with predictive analytics. AI integrated.
Learn Moreâš¡ AI Automations Workflow
AI Automations Demo
Coming Soon
Watch intelligent workflows adapt and optimize operations in real-time with machine learning.
Learn MoreQuestions Before Your Demo?
Our team is here to help you prepare for the most productive demo experience
Free demo • No obligation • Expert guidance

